Si4836 A10 - Radio DSP FM MW dan SW
السَّلاَمُ عَلَيْكُمْ وَرَحْمَةُ
اللهِ وَبَرَكَاتُهُ
Senang rasanya bisa menulis lagi 🥰. Kali ini saya ingin bermain-main dengan rangkaian radio lagi....HOREEE 🎉🎊 . Sebelumnya saya perna menulis "Radio MW Heterodyne 6 Transistor". Kalau anda baca ditulisan saya, pasti anda mengerti betapa sulitnya mencari komponen2 untuk merakit radio tersebut. Meskipun sudah ada yang jual versi KIT plus casing radio yang cakep, tetap saya ingin berbagi tulisan soal radio DSP ini.
Sekali lagi jangan tanya saya, apa radio DSP itu ya 😊. Sebaiknya anda cari di google saja, kan saya hanya bisa solder-solder saja 😁. Intinya, merakit radio ini sangat mudah sekali dan rangkaiannya cukup sederhana. Tanpa trim atau tuning, pokoknya mudah. Kali ini saya menggunakan radio ic Si4836A buatan Silicon Labs. Radio ini menggunakan tuning mekanis (Potensio) bukan yang menggunakan mikrokontroller/digital. Kebetulan yang saya gunakan versi stereo. Untuk yang mono bisa menggunakan Si4825.
Sekali lagi jangan tanya saya, apa radio DSP itu ya 😊. Sebaiknya anda cari di google saja, kan saya hanya bisa solder-solder saja 😁. Intinya, merakit radio ini sangat mudah sekali dan rangkaiannya cukup sederhana. Tanpa trim atau tuning, pokoknya mudah. Kali ini saya menggunakan radio ic Si4836A buatan Silicon Labs. Radio ini menggunakan tuning mekanis (Potensio) bukan yang menggunakan mikrokontroller/digital. Kebetulan yang saya gunakan versi stereo. Untuk yang mono bisa menggunakan Si4825.
Dan kerennya lagi, ini radio multi band lho. 41 band radio 😱
- 18 band FM
- 5 band MW
- 18 band SW
Mantab kan 😄. Tapi tidak semua kita gunakan ya, untuk band FM saya hanya ambil 2, MW saya ambil 3 dan SW saya gunakan semua 18 bandnya. Ic radio ini menggunakan package jenis 16 pin SOIC
Saya merakit radio ini menggunakan PCB lubang-lubang ic.
Jadi saya perlu menggunakan PCB konverter TSSOP16/SSOP16 ke DIP16.
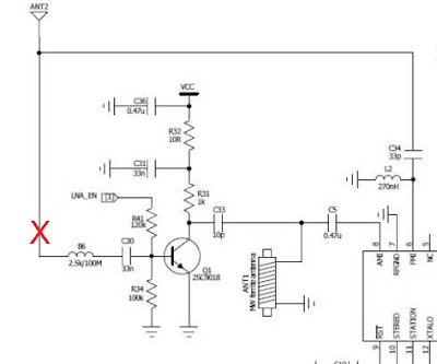
Anda bisa download datasheet Si4836A ini disini dan untuk desain radio/skemanya bisa anda ambil disini atau EasyEDA (Bila link tersebut hilang, datasheet & skema bisa anda ambil di gdrive saya). Rangkaian dibawah belum termasuk blok band selektor, blok PSU dan blok Amplifier. Untuk skema radionya:

Gunakan PSU dan Amplifier yang linier, atau anda akan bermasalah dengan penerimaan radio ini. 3 hari saya pusing memikirkan kenapa radio saya tidak bisa menerima siaran MW dan SW, ternyata penyebabnya adalah adaptor switching yang saya gunakan. Hindari penggunaan catu daya dengan adaptor jenis switching. Saran saya gunakan battery sebagai sumber dayanya. Saya menggunakan 2 battrey 3,7V jenis 18650.
Untuk Amplifiernya saya menggunakan TDA2822. Blok PSU saya menggunakan AMS1117 3V3.
Kalau mau 1117 3V3 yang DIP, beli seri LM1117 3V3.
Anda juga bisa beli modul jadi seperti ini.
Blok diagram nya seperti dibawah ini. 3V3 saya gunakan ke Radio. Untuk Amplifier nya langsung saya ambil dari battrey.
Untuk band selektor anda bisa pilih sendiri. Seperti yang saya tulis diatas total ada 41 band. Dibawah ini adalah salah satu contoh tabel band nya.
Band
selektor terdiri dari susunan rangkaian seri resistor kelipatan 10KΩ
dengan toleransi 1%, dimulai dari nilai 47KΩ (FM1) sampai 447KΩ (SW18).
Total nilai Resistor dari GROUND ke TUNE1 adalah 500KΩ (1%). Dibawah ini contoh radio 2 band versi EURO dan US:
Sedangkan untuk multiband dengan menggunakan 12 saklar, anda bisa menggunakan konfigurasi seperti ini:
Sedikit saran untuk band selektor, lebihkan nilai resistornya 1KΩ-2KΩ. Misal Band 19 - AM1 menurut tabel menggunakan resistor sebesar 227KΩ. Silakan lebihkan nilainya menjadi 228KΩ atau 229KΩ.
Untuk Band SW pada ic Si4825 dan Si4836 memiliki 2 mode, mode wide dan narrow bandwidth. Tapi sayangnya saat mengganti mode, anda harus mematikan radionya terlebih dahulu untuk mengaktifkannya.
Jujur sebenarnya ada 2 komponen yang susah didapatkan disini, untuk komponen ke 2 anda harus beli ke luar negeri (ebay, taobao, 1688 dll). Komponen pertama adalah batang Ferrite. Digunakan untuk antena MW.
Agak susah memang, untuk mencari batang ferrite ini. Tapi beberapa toko lama masih ada yang jual atau anda bisa cari ditoko online. Kalaupun susah, anda bisa gunakan lilitan udara. Saya sempat melakukan percobaan kecil dengan tabung bekas susu kesehatan (Herbalife) dan rol bekas kertas mesin Fax.
Buat lilitan antara 250-300uH dengan kawat email 0,2/0,3mm. Pastikan anda punya LC Meter. Anda bisa gunakan LC Meter rakitan seperti yang perna saya tulis disini.
Bagaimana hasilnya? Untuk tabung plastik hasilnya
saya rasa cukup baik. Untuk rol kertas Fax bekas, penerimaannya agak lemah dibanding tabung plastik. Kemungkinan karena diameter tabung plastik lebih besar (maklum pemula, cuma bisa menebak 😁). Dan ada satu hal yang agak unik, terkadang anda harus melepas antena MW ini bila ingin mendapatkan penerimaan gelombang SW yang baik.
Berlaku sebaliknya juga saat anda mau mendengarkan band MW. Lepas antena SW, terutama bila anda menggunakan kabel panjang 7m sebagai antena SW seperti milik saya. Jadi bingung dan repot toh 😁.
Berikutnya, komponen kedua yang sulit didapat adalah Ferrite Bead (B6). Ferrite Bead dengan nilai 2K5/100MHz.
Ada 2 3 merek yang saya ketahui dan dijual online. Murata dengan code BLM18BD252SN1D, TDK MMZ1608A252BTA00 dan satu lagi produk china, 聚源威 / Juyuanwei Fenghua dengan code CBG160808U252 0603. Jenis Ferrite Bead nya SMD.
Ada yang menggantikan komponen ini dengan induktor dengan nilai 0.47uH atau 1uH. Kemarin saya sempat coba menggunakan induktor tapi hasilnya kurang stabil saat menggunakan kabel panjang sebagai antena pada band SW. Akhirnya
saya pisahkan sendiri-sendiri antena FM dan SW nya.
Terus terang saya belum pernah melakukan percobaan menggunakan Ferrite Bead yang dijual dipasaran, seperti foto dibawah ini.
Terus terang saya belum pernah melakukan percobaan menggunakan Ferrite Bead yang dijual dipasaran, seperti foto dibawah ini.
Barangkali ada yang mau mencoba menggunakan Ferrite Bead diatas?
Ini adalah PCB versi pertama yang saya rakit. Semua blok (PSU, Radio dan Amplifier) dalam 1 PCB.
Awal saya menggunakan Trimpot 500K sebagai Band selektor.
Ini PCB versi ke 2
Gambar dibawah ini adalah bagian penguat SW. Kebetulan saya buat modul terpisah, karena saya ingin mencoba beberapa transistor.
Bagaimana kualitas radionya??? Mantab BOS ku 😍. FM nya sangat bagus, sensitif dan selektif. Untuk MW nya nggak kalah dengan radio MW rakitan saya sebelumnya. SW nya 👍👍 hampir mirip dengan radio Panasonic RL 4249 MK3 milik saya. Dan sering saya dengar suara bebek/pemancar SSB di band SW. Video dibawah ini menggunakan kabel 1 meter sebagai antena FM & SW.
UPDATE 30/10/2020
SI4836A10 sudah tersedia kembali dan Ferrite Bead 2500Ω/100MHz juga tersedia. Semua tersedia di Bukalapak.
Sebenarnya ada alternatif lain, selain radio ic selain buatan Silicon Labs. Seperti produk dari KTMicro atau AKC Technology dengan ic 6952 atau 6959. Yang repot adalah datasheetnya, bahasa cina. Disamping itu saya sempat chat dengan pak Yudi Radio Tabung, kalau AKC masih kalah sensitif dibanding Si. Makanya saya putuskan menggunakan ic dari Silicon Lab. Toh banyak radio Tecsun yang menggunakan ic Silicon Labs ini juga. Baiklah, cukup sudah tulisan saya hari ini.
Selamat mencoba
Sebenarnya ada alternatif lain, selain radio ic selain buatan Silicon Labs. Seperti produk dari KTMicro atau AKC Technology dengan ic 6952 atau 6959. Yang repot adalah datasheetnya, bahasa cina. Disamping itu saya sempat chat dengan pak Yudi Radio Tabung, kalau AKC masih kalah sensitif dibanding Si. Makanya saya putuskan menggunakan ic dari Silicon Lab. Toh banyak radio Tecsun yang menggunakan ic Silicon Labs ini juga. Baiklah, cukup sudah tulisan saya hari ini.
Selamat mencoba
السَّلاَمُ عَلَيْكُمْ وَرَحْمَةُ
اللهِ وَبَرَكَاتُهُ

































Mas rachmat chip Si4836A
BalasHapusMasih punya mas saya cari di olshop sudah gak ada mas
maaf, sudah habis pak. masih ada efek corona agak lama kalau mau masukin ic nya lagi.
Hapussi4836 dan ferrite bead sudah tersediah. Barangkali masih membutuhkan ic atau ferrite beadnya, silakan cek link buka lapak diatas. terima kasih
HapusSaya sangat hobi segala sesuatu tentang radio, termasuk merakit, sekedar usul lapak dilengkapi komponen pendukung biar sekalian belanja, misalnya ic audio resistor, capasitor dsb.
BalasHapusmohon maaf karena keterbatasan modal untuk saat ini saya masih belum bisa menyediakan komponen lengkap atau KIT. untuk sementara toko online saya hanya menyediakan komponen2 yang kebetulan susah didapat di indonesia. karena hampir semua ic saya beli dari luar negeri tapi dalam jumlah kecil.
HapusMenurut mas untuk selektor lebih baik pakai potensio atau saklar ya?
BalasHapuspakai saklar selektor aja pak. jangan lupa buat tangga resistornya. Sesuaikan band yang anda butuhkan.
Hapus